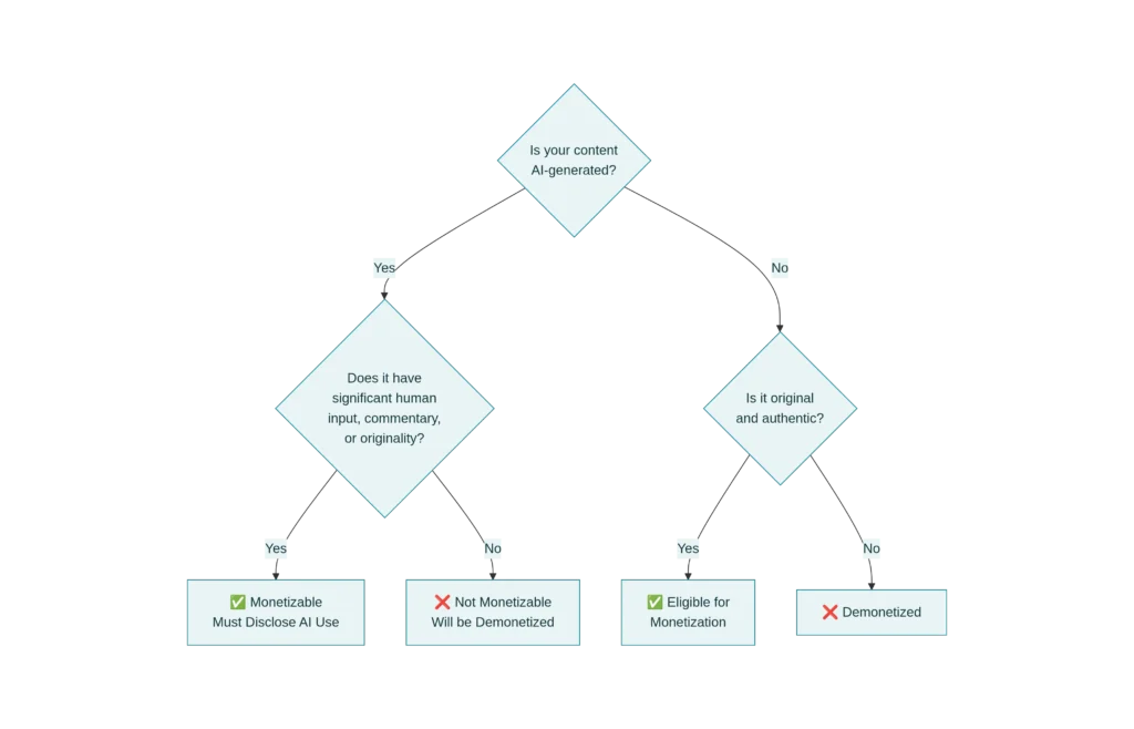
The short answer is yes, you can monetize AI-generated videos on YouTube in 2025 — but only if they meet strict authenticity and originality requirements. YouTube’s July 2025 monetization policy update fundamentally changed how the platform evaluates AI content.
The key distinction is not whether you use AI tools, but whether the final video delivers genuine value and shows meaningful human creative input. Channels that rely on fully automated production with no real transformation are now categorized as “inauthentic content” and risk losing monetization.
Videos that are created entirely by AI with zero human involvement, mass-produced without originality, or built only from AI voiceovers on top of generic stock footage are likely to be demonetized under the new rules. These formats are exactly what YouTube is targeting in its crackdown on mass-produced, repetitive uploads.
However, AI-assisted content that combines human creativity, original commentary, educational value, or genuine storytelling can still be monetized, as long as it follows YouTube’s monetization and advertiser‑friendly guidelines. If the AI-generated elements look or sound realistic, creators are also required to disclose that AI was used, or they risk demonetization and possible policy enforcement.
This article breaks down the complete 2025 rules, earning potential, and practical strategies so you can use AI as a tool, stay compliant, and still build a profitable YouTube channel.
The July 2025 YouTube Monetization Policy Update: What Changed
YouTube officially announced significant changes to its monetization policy effective July 15, 2025, targeting what the platform calls “AI slop” and mass-produced, low-quality content. The update represents the most aggressive enforcement action against inauthentic content in recent years, with YouTube explicitly addressing the proliferation of synthetic media on its platform.
The core update: YouTube renamed its enforcement approach from “repetitious content” to “inauthentic content,” providing clearer definitions of what no longer qualifies for monetization. This isn’t a brand-new policy—YouTube has always required original, authentic content—but the July 2025 update dramatically increased enforcement stringency and expanded the definition of what constitutes inauthentic material.
According to YouTube’s official statement on its support page: “In order to monetize as part of the YouTube Partner Program (YPP), YouTube has always required creators to upload ‘original’ and ‘authentic’ content. On July 15, 2025, YouTube is updating our guidelines to better identify mass-produced and repetitious content.” This signals a fundamental shift toward quality-over-quantity enforcement.
What triggered the policy change? The explosive growth of AI content generation tools made it possible to create hundreds of low-quality videos with minimal human effort. Advertisers expressed concerns about brand safety, viewers complained about content quality, and YouTube’s reputation took hits from the sheer volume of AI-slop flooding the platform. The update is YouTube’s direct response to protect advertiser relationships and platform integrity.

What YouTube Considers “Inauthentic Content” in 2025
YouTube’s updated guidelines define inauthentic content as material that lacks originality, is mass-produced, or relies entirely on automation without meaningful human involvement. Understanding these specific categories is critical for creators using AI tools.
Content That Will Be Demonetized
1. Fully AI-Generated Videos Without Human Input
Videos created entirely by AI with zero human creative involvement now face immediate demonetization. This includes:
- AI voiceovers with stock footage slideshows – A narrated voiceover reading an article or listicle over generic video clips
- Auto-generated text-to-speech videos – Automated voice reading text without commentary or original analysis
- Deepfake and fully synthetic content – Videos where AI creates realistic-looking scenarios that never occurred
- Zero-value AI content – Videos offering no unique perspective, insight, or entertainment value
2. Mass-Produced and Repetitive Content
YouTube now scrutinizes entire channels, not individual videos. If your channel predominantly features:
- Hundreds of near-identical videos uploaded in bulk using templates
- Minimal variation between uploads – Same topic, same format, same structure repeated
- Copy-paste content with different thumbnails – The same information recycled across multiple videos
- Compilation videos without transformation – Stitching together others’ clips without original value
3. AI Voiceovers and Voice Cloning Without Permission
YouTube has become stricter about synthetic narration:
- AI-generated voices impersonating real people – Using voice cloning tools to mimic actual individuals
- Undisclosed voice substitution – Replacing original narration with AI voices without disclosure
- Robotic-sounding AI narration at scale – Purely automated voices used across dozens of videos
4. Deepfakes and Misleading Impersonations
YouTube’s enforcement expanded significantly against synthetic media misrepresenting real individuals:
- Deepfake videos of real people saying or doing things they never actually did
- AI-generated likenesses used deceptively in titles/thumbnails implying authenticity when content is synthetic
- Undisclosed AI avatars portraying real events – Synthetic characters presented as real participants
Content That Can Still Be Monetized
✅ AI-Assisted Videos with Human Creativity
YouTube clarified that creators who use AI tools to enhance their content—not replace it—remain eligible for monetization. This includes:
- AI voiceovers with original human-written scripts and unique commentary – An AI voice delivering educational content with genuine insight
- AI-generated backgrounds or visual effects with human direction – Using Dream Screen or similar tools as enhancements, not replacements
- Reaction and commentary videos using AI for production assistance
- Educational tutorials with AI narration of original, research-backed content
- Storytelling and entertainment videos where AI handles narration but humans create the narrative
- Repurposed or localized content with significant added value, editing, or transformation
Videos using realistic AI generation remain monetizable if properly disclosed. YouTube clarified: “Disclosing content as altered or synthetic won’t limit a video’s audience or impact its eligibility to earn money.”
The key requirement: If AI-generated or altered content could reasonably appear realistic to viewers, you must disclose it. The disclosure process is simple—use YouTube Studio’s “altered content” setting during upload, and YouTube automatically adds a label.

YouTube’s AI Disclosure Requirements (May 2025 Update)
YouTube introduced mandatory disclosure requirements effective May 21, 2025, requiring creators to label realistic AI-generated or significantly altered content. This is separate from monetization—disclosure doesn’t automatically prevent earnings, but failing to disclose can result in demonetization, reduced distribution, or channel strikes.
What Requires Disclosure
Creators must disclose when content features:
- Realistic AI-generated or altered video/audio/images – Anything that could mislead viewers about authenticity
- AI-cloned voices impersonating real people – Synthetic narration mimicking actual individuals
- Deepfakes or synthetic scenarios – AI-generated scenes depicting real people in events that never occurred
- Digitally altered footage of real events – Videos where AI modifies actual footage to change the depicted action
- Synthetically generated music or audio – AI-created background music or sound effects
What Does NOT Require Disclosure
- Clearly unrealistic content – Animation, sci-fi effects, or obviously synthetic visuals
- Minor editing enhancements – Color correction, lighting filters, audio cleanup, or minor edits
- AI production assistance – Using AI to generate scripts, outlines, thumbnails, titles, or infographics
- Special effects that aren’t meant to appear real – Artistic filters or creative overlays
How to Disclose on YouTube
The process is straightforward:
- Upload your video to YouTube Studio
- In the upload details section, select the “altered content” checkbox
- YouTube automatically generates a label that appears in the video description and player
- For sensitive topics (elections, conflicts, natural disasters, finance, health), YouTube may add a more prominent label in the video player
Real YouTube Monetization Requirements for 2025
To earn money on YouTube through the YouTube Partner Program (YPP), all creators must meet baseline eligibility requirements, regardless of content type.
Tier 1: Expanded Access (Fan Funding Features Only)
- 500+ subscribers
- 3 public videos uploaded in the last 90 days
- 3,000 watch hours in the past 12 months, OR 3 million YouTube Shorts views in the past 90 days
Available Monetization: Channel memberships, Super Chats, Super Likes (no ad revenue)
Tier 2: Full Monetization (Ad Revenue + All Features)
- 1,000+ subscribers
- 4,000 valid public watch hours in the past 12 months, OR 10 million valid Shorts views in the past 90 days
Available Monetization: AdSense ads, memberships, Super Chats, YouTube Premium revenue, Shorts Bonus Fund
Universal Requirements (All Tiers)
- ✅ Live in a country where YPP is available
- ✅ Have two-factor authentication enabled on Google Account
- ✅ Have no active Community Guidelines strikes
- ✅ Comply with YouTube’s monetization policies
- ✅ Have an active AdSense account linked to their YouTube channel
Failing to meet these requirements after approval can result in demonetization.
How Much Can You Earn? 2025 CPM and RPM Data
Earnings from AI-generated videos follow the same revenue model as human-created content, but the amount varies dramatically based on niche, audience location, and engagement.
Understanding CPM vs. RPM
CPM (Cost Per Mille) = What advertisers pay YouTube per 1,000 ad impressions (before YouTube’s cut)
RPM (Revenue Per Mille) = What you actually earn per 1,000 views after YouTube takes approximately 45% of the revenue
Formula: RPM = (Your Total Earnings / Total Views) × 1,000
Average CPM Rates by Niche (2025)
Niche selection dramatically impacts earnings potential:
| Niche | Average CPM | Earnings per Million Views |
|---|---|---|
| Finance & Make Money Online | $15–$50 | $7.5K–$25K |
| Technology & Gadgets | $5–$30 | $2.5K–$15K |
| Education | $10–$25 | $5K–$12.5K |
| Health & Fitness | $7–$20 | $3.5K–$10K |
| Beauty & Fashion | $5–$18 | $2.5K–$9K |
| Travel & Adventure | $6–$20 | $3K–$10K |
| DIY & Crafts | $5–$12 | $2.5K–$6K |
| Food & Cooking | $3–$12 | $1.5K–$6K |
| Entertainment | $0.50–$10 | $250–$5K |
| Gaming | $4–$15 | $2K–$7.5K |
Key Insight: Finance and technology niches command 3–10x higher CPM rates than entertainment or gaming. A finance channel earning 1 million views could generate $7,500–$25,000, while a gaming channel with the same views might earn only $2,000–$7,500.
Real Earnings Examples (2025)
Example 1: Finance Niche AI-Assisted Channel
- Subscribers: 10,000
- Monthly views: 500,000
- CPM: $25
- Monthly earnings (before YouTube’s cut): $12,500
- Your earnings (after 45% YouTube cut): $6,875/month
Example 2: Educational AI Voiceover Channel
- Subscribers: 50,000
- Monthly views: 2 million
- Average CPM: $12
- Monthly earnings (before YouTube’s cut): $24,000
- Your earnings (after 45% YouTube cut): $13,200/month
Example 3: Gaming/Entertainment Channel
- Subscribers: 100,000
- Monthly views: 5 million
- Average CPM: $5
- Monthly earnings (before YouTube’s cut): $25,000
- Your earnings (after 45% YouTube cut): $13,750/month
Factors That Affect Your Earnings
CPM rates vary dramatically by region:
- Tier 1 Countries (USA, UK, Canada, Australia): Highest CPM ($8–$50)
- Tier 2 Countries (Europe, Japan, Singapore): Mid-range CPM ($3–$15)
- Tier 3 Countries (India, Southeast Asia, Africa): Lower CPM ($0.50–$3)
CPM rates fluctuate seasonally:
- April–May (Q2 budget spending): Higher CPM ($6+)
- January–February (post-holiday): Lower CPM ($2.50–$3)
- November–December (holiday shopping): Mid-range CPM ($3–$5)
Higher-engaging content (longer watch time, more comments, shares) attracts premium advertisers and increases CPM
- Pre-roll ads (beginning of video): Higher CPM
- Mid-roll ads (10+ minutes): Highest CPM and RPM potential
- End-roll ads (video end): Lower CPM
Content targeting affluent, older audiences in developed nations generates higher CPM. Finance/B2B content attracts wealthy viewers, boosting rates.
Practical Strategies for Monetizing AI-Generated Videos in 2025
Strategy 1: Use AI as a Tool, Not the Creator
Create high-quality, original content using AI for production efficiency, not content creation. Examples:
- Educational Content: Write original research-backed scripts. Use AI voiceover for narration. Add visuals, graphics, and editing with human direction.
- Tutorial Videos: Create a unique tutorial using original methods or insights. Use AI to automate video editing (cuts, transitions, color correction).
- Commentary/Analysis: Record your own analysis or opinions. Use AI to clean up audio, generate background music, or create animated visuals illustrating your points.
- Storytelling: Write original stories or narratives. Use AI avatars or voiceovers to present the story with professional production quality.
Why This Works: You provide the originality and value; AI handles repetitive production tasks. YouTube rewards this approach.
Strategy 2: Choose High-CPM Niches
Highest-Earning AI-Friendly Niches (2025):
- Finance & Make Money Online ($15–$50 CPM) – Personal finance, investment tips, passive income strategies
- Technology & Gadgets ($5–$30 CPM) – Tech reviews, how-tos, tutorials
- Education ($10–$25 CPM) – Learning guides, skill-building, online courses
- Health & Wellness ($7–$20 CPM) – Fitness tips, mental health, nutrition advice
These niches have:
- Higher advertiser budgets
- Audiences from wealthier countries
- Strong engagement and longer watch times
- Premium advertising rates
Example: A finance AI-voiceover channel with 2 million monthly views could earn $30K–$50K monthly, compared to an entertainment channel earning $10K–$15K with the same views.
Strategy 3: Build Faceless Channels with AI Content
The Faceless Channel Advantage:
Faceless channels (no camera appearance) are ideal for AI content because:
- Lower production costs – No need for cameras, lighting, or studio setups
- Scalability – One script can be transformed into multiple videos for different audiences
- Privacy – Maintain anonymity while building an audience
- AI-compatible – Audiences expect faceless videos to use AI voiceovers and automation
Successful Faceless AI Channel Models (2025):
| Model | Content Type | Earning Potential | AI Role |
|---|---|---|---|
| DIY & Crafts | Tutorial videos | $817K–$4.8M/year (large channels) | Voiceover, editing automation |
| Storytelling | Horror, paranormal, bedtime stories | $74K–$300K/year | AI voiceover, animation |
| Meditation & Self-Help | Guided meditations, affirmations | $190K–$500K/year (large channels) | AI voiceover, background music |
| Tech Gadget Reviews | Product reviews & explanations | Variable | Voiceover, script generation |
| Painting Tutorials | Art technique demonstrations | $817K–$4.8M/year (large channels) | Voiceover, editing |
Real Example: 5-Minute Crafts (81 million subscribers) uses faceless, templated content and generates an estimated $38 million annually in revenue using AI and automation extensively.
Strategy 4: Leverage AI for Multi-Language Content
Expand Your Audience Globally:
Use AI voice cloning and translation tools to:
- Create videos in 50+ languages from a single English script
- Reach global audiences without hiring multilingual talent
- Increase total views by 5–10x through localization
- Earn from higher-CPM countries by creating content in their native languages
Platforms Enabling This: HeyGen, Synthesia, D-ID, ElevenLabs all support 50–100+ languages.
Earning Impact: A tech tutorial reaching USA and UK audiences (high CPM) vs. only USA audiences could increase earnings by 30–50%.
Strategy 5: Combine Multiple Revenue Streams
Don’t Rely Solely on Ad Revenue:
- Affiliate Marketing ($500–$5,000/month for mid-sized channels) – Promote products relevant to your niche
- Sponsorships ($500–$10,000+ per video for 100K+ subscriber channels) – Brands pay to feature products
- Channel Memberships ($100–$5,000+/month) – Premium subscriber perks
- Merch Sales ($1,000–$50,000+/month for large channels) – Branded products
- Super Chats/Super Likes (if you stream) – Viewer donations during live content
Combined Income Model:
- Ad Revenue: $5,000/month
- Affiliate Marketing: $1,500/month
- Sponsorships: $2,000/month
- Memberships: $500/month
- Total: $9,000/month from a mid-sized channel
Penalties for Violating 2025 Rules
YouTube enforces its AI and inauthentic content policies through escalating consequences.
Demonetization
Immediate Action: Videos or entire channels featuring undisclosed AI content, mass-produced videos, or inauthentic material lose all monetization instantly.
- AdSense revenue stops immediately
- No notification period or warning
- Videos remain on the platform but generate zero earnings
Community Guidelines Strikes
Channels receive strikes for specific policy violations:
| Strike Number | Consequence | Duration |
|---|---|---|
| First Strike | 1-week upload freeze | Expires after 90 days |
| Second Strike | 2-week upload freeze | Expires after 90 days |
| Third Strike | Permanent channel termination | Permanent |
What Triggers Strikes: Undisclosed deepfakes, repeated circumvention of policies, systematic inauthentic content patterns.
Reduced Distribution (Shadow Banning)
Videos with inauthentic signals may be:
- Removed from recommendations and search results
- Demonetized without strikes
- Shown with contextual warnings on watch pages
Content Removal
YouTube may remove videos without a strike if they:
- Violate Community Guidelines severely
- Feature undisclosed deepfakes or misrepresentations
- Pose safety risks to viewers
Appeal Process: Creators can appeal removals in YouTube Studio, though most appeals for clear policy violations are denied.
Channel Termination
Channels repeatedly uploading inauthentic, AI-slop content face permanent removal from YouTube, with all revenue forfeited.
YouTube’s AI Detection Technology (2025)
YouTube employs advanced AI detection systems to identify inauthentic content automatically, making manual circumvention extremely difficult.
How YouTube Detects AI Content
1. Visual Analysis
- Pattern recognition identifying duplicate or similar video structures across channels
- AI avatar detection recognizing synthetic faces and movements
- Deepfake detection identifying face-swaps and manipulated footage
2. Audio Analysis
- Robotic voice detection identifying AI-generated voiceovers
- Voice cloning recognition detecting artificially synthesized voices
- Audio pattern matching finding identical narration across videos
3. Metadata & Behavioral Signals
- Copy-paste titles/descriptions from templates or other videos
- Tag manipulation using irrelevant tags to game search
- Rapid bulk uploads indicating automation
- Engagement patterns showing bot-like behavior
YouTube’s Likeness Detection (October 2025 Launch)
YouTube rolled out an optional creator likeness detection tool allowing creators to protect their identity from AI misuse.
- Creators upload a government ID and selfie video
- YouTube’s AI scans all new uploads for deepfakes/impersonations using their likeness
- If detected, creators can request removal or copyright claims
Privacy Concern: Some experts worry Google may use biometric data to train its own AI models, though YouTube denies this.
Real Examples: What Gets Monetized vs. Demonetized in 2025
✅ Monetizable AI Content Examples
Example 1: Tech Tutorial Channel (Monetized)
- Content: Original Python programming tutorials
- AI Use: AI voice narration + automated video editing
- Human Input: Original script writing, code examples, unique teaching method
- Status: ✅ Monetized – Clear originality + human creativity
Example 2: Finance Education Channel (Monetized)
- Content: Investment analysis and stock market tips
- AI Use: AI voiceover, animated charts, Dream Screen backgrounds
- Human Input: Original research, personal analysis, unique insights
- Status: ✅ Monetized – Valuable, original content with AI as a tool
Example 3: Translated Storytelling (Monetized)
- Content: Bedtime stories originally written in English
- AI Use: AI voice cloning translating to Spanish, French, German
- Human Input: Original story writing, creative narration direction
- Status: ✅ Monetized – Disclosed and provides value
❌ Demonetized AI Content Examples
Example 1: News Compilation (Demonetized)
- Content: 10-minute video of news clips with AI voiceover summarizing
- AI Use: 100% AI voiceover, auto-generated script from news articles
- Human Input: None—purely automated aggregation
- Status: ❌ Demonetized – No originality, zero human effort
Example 2: Stock Footage Slideshows (Demonetized)
- Content: 50 videos of identical structure—stock footage + AI voice reading lists
- AI Use: Fully automated, templated production
- Human Input: Only topic selection; content pulled from websites
- Status: ❌ Demonetized – Mass-produced, low-value, repetitive
Example 3: Undisclosed Deepfake (Demonetized)
- Content: Video of celebrity endorsing a product (deepfake)
- AI Use: 100% synthetic face and voice
- Human Input: None
- Disclosure: None
- Status: ❌ Demonetized + Strike – Violates deepfake and disclosure policies
Example 4: AI Slop Channel (Demonetized)
- Content: 200+ videos on the same topic with minimal variation
- AI Use: Templated AI video generation, auto-script generation
- Human Input: Minimal (just topic selection)
- Status: ❌ Demonetized – Mass-produced, inauthentic content pattern
Step-by-Step: Creating Monetizable AI-Generated Videos
Step 1: Choose Your Niche (Focus on High-CPM)
Select from high-earning niches:
- Finance & investing
- Technology & gadgets
- Education & learning
- Health & wellness
Why: These niches attract affluent audiences and premium advertisers, resulting in 3–10x higher CPM rates.
Step 2: Research and Write Original Content
Never Skip This Step:
- Research your topic thoroughly using credible sources
- Write an original script or outline with unique insights or perspective
- Avoid copying scripts from other creators or articles
- Add commentary, analysis, or personal experience
Time Investment: 2–4 hours per video
Step 3: Choose Your AI Tools
For Voiceover:
For Video Generation:
For Editing & Automation:
For Script Generation (Helper, Not Creator):
- ChatGPT, Claude (to expand your outline, not replace your research)
Step 4: Create Your Video
Process:
- Record or generate visuals (original or licensed footage)
- Add AI voiceover to your script
- Edit for pacing, transitions, graphics
- Add captions and metadata
- Quality check for audio sync and professional appearance
Key: Human oversight at every step. Don’t let automation run unattended.
Step 5: Disclose AI Usage (If Realistic Content)
In YouTube Studio:
- Upload your video
- Go to “Details” section during upload
- Check “Altered content” if you used realistic AI
- YouTube automatically adds a disclosure label
- AI tools used for production assistance only (scripts, editing)
- Clearly unrealistic content (animation, special effects)
- Minor enhancements (color correction, audio cleanup)
Step 6: Optimize for Monetization
Before Publishing:
- ✅ Ensure content is original and adds unique value
- ✅ Confirm advertiser-friendly content (no excessive profanity, violence, etc.)
- ✅ Write SEO-optimized titles and descriptions
- ✅ Create custom thumbnails (not AI-generated low-effort ones)
- ✅ Add timestamps and chapters for longer videos
- ✅ Link to affiliate products or relevant resources (if applicable)
Step 7: Scale and Diversify Income
Once You Have 1,000 Subscribers:
- Enable YouTube Partner Program (YPP) monetization
- Add channel memberships
- Include affiliate links in descriptions
- Approach brands for sponsorships
- Create Shorts for additional ad revenue
Monthly Revenue Potential:
- AdSense ads: $5,000–$15,000
- Affiliates: $500–$3,000
- Sponsorships: $2,000–$10,000
- Total: $7,500–$28,000/month
Common Mistakes That Get AI-Generated Channels Demonetized
Mistake 1: Using Only AI Voiceovers on Stock Footage
The Problem: AI voice reading generic information over royalty-free footage offers no unique value.
The Fix: Add original scripts, real-world examples, and expert analysis.
Mistake 2: Mass-Producing Identical Videos
The Problem: Creating 50 videos using the same template with different keywords = mass-produced content.
The Fix: Create diverse content structures, unique angles, and original insights for each video.
Mistake 3: Failing to Disclose Realistic AI Content
The Problem: Not disclosing AI-generated or deepfake content violates YouTube policy even if the content itself is allowed.
The Fix: Always check the “altered content” box if your content is realistic but synthetic.
Mistake 4: Using AI Voiceovers That Sound Robotic
The Problem: Low-quality AI voices are increasingly flagged by detection algorithms and may fail advertiser-friendly review.
The Fix: Use premium AI voice services (ElevenLabs, Google Cloud) that sound natural. Add inflection and pacing to scripts.
Mistake 5: Uploading Without Human Review
The Problem: Fully automated production (AI script + AI voiceover + auto-editing) with zero human oversight triggers demonetization.
The Fix: Always review videos before publishing. Check for errors, pacing issues, and value-adds.
Mistake 6: Choosing Low-CPM Niches
The Problem: Even perfect execution in gaming/entertainment niches earns $2–$7.50 RPM vs. finance’s $4.95–$16.50 RPM.
The Fix: Focus on high-earning niches: finance, technology, education, health.
Honest Assessment: Is AI Video Monetization Worth It in 2025?
The Pros
✅ Lower barrier to entry – You don’t need to appear on camera, invest in expensive equipment, or hire talent
✅ Faster production – AI handles editing, voiceovers, and some design work, reducing time per video from 8–10 hours to 3–4 hours
✅ Scalability – One script can be adapted into multiple videos, Shorts, and language versions
✅ Serious earning potential – Quality AI-assisted channels in high-CPM niches earn $10K–$50K monthly
✅ Privacy – Faceless channels allow income generation while maintaining anonymity
The Cons
❌ Increased competition – Thousands of creators now use AI, making differentiation harder
❌ Stricter policy enforcement – July 2025 rules have eliminated easy money from low-effort AI content
❌ Significant upfront effort – Research, scripting, and quality control still require 2–4 hours per video
❌ Risk of demonetization – One policy violation can result in loss of all revenue instantly
❌ Audience skepticism – Viewers increasingly distrust AI-generated content, preferring authentic creators
The Honest Truth
AI-generated video monetization in 2025 is viable, but only if you treat it like a real business. The era of uploading hundreds of low-effort AI videos and expecting passive income is over. What remains:
- Quality-focused creators who use AI as a tool to enhance original content earn substantial income
- Faceless channels with strong niches (finance, tech, education) consistently generate $10K–$100K+ monthly
- Multi-revenue strategies combining ads, affiliates, and sponsorships maximize earnings
- High-effort content wins over pure automation every time
Bottom Line: AI can reduce your production time and costs, but cannot replace your creativity, research, and editorial judgment. Creators who understand this thrive; those expecting AI to do all the work face demonetization.
Conclusion: Your 2025 AI Monetization Strategy
YouTube’s July 2025 policy update fundamentally reset the AI content game. The platform no longer tolerates mass-produced, low-quality synthetic videos. However, creators who strategically combine AI tools with original research, human creativity, and valuable content continue to earn excellent income.
Your Action Plan:
- Choose a high-CPM niche (finance, tech, education, health) – CPM differences can mean $10K–$40K monthly variation
- Write original, researched scripts – This is non-negotiable for monetization eligibility
- Use AI strategically for production efficiency – Voiceovers, editing, graphics, but not content creation
- Disclose all realistic AI-generated content – Avoid strikes and maintain audience trust
- Focus on quality over quantity – One excellent video beats 10 mediocre ones
- Build multiple income streams – Don’t rely solely on AdSense; add affiliates, sponsorships, memberships
- Monitor YouTube’s evolving policies – Enforcement will only become stricter as AI technology advances
Expected Timeline to First Earnings:
- Month 1–2: Build channel, publish 10–15 quality videos
- Month 3–4: Reach 1,000 subscribers (with consistent, original content)
- Month 4–5: Achieve 4,000 watch hours, apply for YPP
- Month 5–6: First AdSense payments arrive (~$500–$2,000 for initial month)
- Month 6–12: Scale to $2,000–$10,000 monthly with 10–15 videos/month
The Future: As AI technology evolves, YouTube will likely continue refining authenticity detection. Creators who invest in genuine value, original research, and human creativity will always outperform those chasing automation shortcuts.
Read More:How to Clone Your Own Voice for YouTube Videos (ElevenLabs Ultimate Guide)
Source: K2Think.in — India’s AI Reasoning Insight Platform.